আজ ল্যাপটপে অটোডেস্ক থ্রি ডি ম্যাক্স ২০১০ ইনস্টল করলাম। আজ যেটা শিখেছি, তা হলো কিভাবে মর্ফিং করতে হয়।
প্রথমে একটা ষ্ফিয়ার তৈরী করলাম। জিওম্যাট্রি অপশনে স্ফিয়ার আছে। খুজে না পাইলে স্যরি। বলছি তো, এইটা টিউট না
স্ফিয়ারটাকে ৪টা কপি করলাম (সিফট চেপে স্ফিয়ারটা সরালেই অপশন আসবে)।
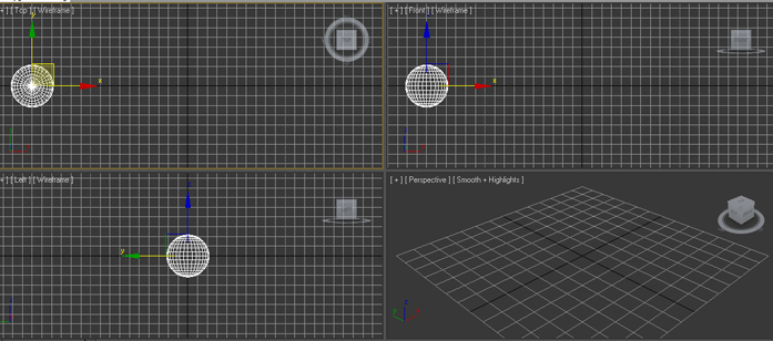
এবার সবগুলো স্ফিয়ার একসাথে পলিতে কনভার্ট করলাম। এতে করে ভার্টেক্স নিয়ে কাজ করা যাবে।
স্ফিয়ারগুলোর প্রত্যেকটার ভার্টেক্স পয়েন্টগুলো নেড়ে চেড়ে চেহারা বদলে দিলাম।
প্রথম স্ফিয়ারটা সিলেক্ট করে এনিমেশনের অটো কী অন করে ১০ ফ্রেমে টাইমলাইন বারটা রাখলাম। এখন জিওম্যাট্রি অপশনের কমপাউন্ড অপশনে যেয়ে মর্ফ সিলেক্ট করলাম। এবার পিক টার্গেট- সিলেক্ট করে দ্বিতীয় স্ফিয়ার ক্লিক করতেই প্রথম স্ফিয়ারটা দ্বিতীয় স্ফিয়ারের রূপ নিলো।
একই ভাবে প্রথম স্ফিয়ারটা সিলেক্ট করে ২০ ফ্রেমে টাইমলাইন বারটা রাখলাম। এবার পিক টার্গেট- সিলেক্ট করে তৃতীয় স্ফিয়ার ক্লিক করতেই প্রথম স্ফিয়ারটা তৃতীয় স্ফিয়ারের রূপ নিলো। (পুনরাবৃত্তি হবে বাকি ৩টা স্ফিয়ারের জন্য)
ব্যাস! হয়ে গেলো মর্ফিং! এনিমেশনটা রান করে দেখুন তো কেমন হলো! থ্রিডি মডেলগুলোর ফেসিয়াল এক্সপ্রেশনে মর্ফিং ব্যাবহার করা হয়। এরপরেরটা নোট করবো পানির ম্যাটেরিয়াল।

অনুগ্রহ করে অপেক্ষা করুন। ছবি আটো ইন্সার্ট হবে।





